**Umrüstung eines TDI PD auf Pflanzenöl
**
Hier mal meine Umrüstung.
Als Erstes sollte man sich über die Vor- und Nachteile des KGR (Kurzgeschlossener Rücklauf) erkundigen (zb auf
), diese gegeneinander abwägen und sich dann klar über die gewünschten Kreisläufe werden. Hier mal 2 Beispiele:

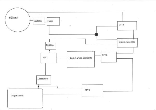
Meine Schaltung, geht im Vorlauf:
Pöltank—Vorfilter—Extra Pumpe (weiterhin Hardi Genannt)—Kraftstofffilter----Magnetventil(MV)-----Wärmetauscher(WT)----Motor.
Der Rücklauf:
Motor----WT-----Kraftstofffilter-----MV-----Tank
So , nun zum Bau:
Erstmal, habe ich meiner Frau dieses Bastelwerkzeug „gemopst“.

Anschließend die Heckleuchte ausgebaut (Rechts) und die Stoßstange an der Seite gelockert, um dann das Lüftungsgitter zu entfernen.
Dann wurde das Loch für den neuen Tankstutzen angezeichnet.

Als Nächstes wurde mein Betankungsschlauch durch die EHEMALIGE Lüftung gezogen.

So sieht es aus, wenn man von oben hinter die Stoßstange schaut

So: Und nun tut es weh (das bin NICHT ich, sondern ein Freund, der auch mal ein Auto anbohren wollte)

Wenn man die Löcher ordentlich gemacht hat, sieht das von innen dann so aus (die Entlüftung ist noch nicht dran)

…und von außen so.
Man sollte aber den Rand vom Loch anschleifen und Zinkspray drauf machen, sowie ein Wetter- und Hitzefestes Silikon zum Abdichten des Tankstutzens verwenden. Dann habe Ich INNEN. in den Rand den man sieht (wenn man den Deckel Abmacht), ein Luftloch gebohrt. damit Luft in den Tank kommt, wenn das Pöl verbraucht wird. Die Originalbelüftung entlüftet den Tank nämlich nur beim tanken.Wenn keine zusätzlichen Entlüftung angebracht wird, zieht der sich nämlich der Tank zusammen, wie eine PET-Flasche, der man die Luft aussaugt. (ist mir passiert) 

Nun habe ich mir ein Blech angefertigt, das ich am Motor, an den E Halteschrauben für die Motorabdeckung angebracht habe.
Darauf habe ich mit 2 Blechschellen den WT befestigt.
(der WT wird noch gegen Fahrtwind isoliert)

Weiter geht es mit dem Tank.
Erstmal ausgemessen, wo der Tankschlauch unterm Auto verläuft und dann ein enges Loch bohren.

Dann habe ich Stahlband so gebogen, dass man es mit dem Unterboden verschrauben konnte. Für die Kraftstoffpumpe gab es eine „Extra-Windung“.



Nun habe ich den ganzen Tank komplett mit Unterbodenschutz angestrichen und angefangen die Kraftstoffschläuche zu verlegen (diese sollten einen Innendurchmesser von 10mm haben)
Den Schlauch habe Ich dann wie folgt verlegt:
Vom Tank in der Fahrzeugmitte nach vorne bis zum Mitteltopf.
Dann unter dem Hitzeschutzblech durch und an den Zuheizerrohren vorbei, bis nach vorne . Danach dann Richtung Kraftstofffilter nach oben.
Dann kommt man hier raus

Hier sieht man sehr schön die MVs (habe keinen anderen Platz gefunden.
Die Mvs Sollten von Sirai sein, weil diese sich sehr gut eignen für den Pöl-Betrieb.
Die MVs haben 3 Stromanschlüsse, man braucht aber nur 2 (den Schutzleiter kann man Weglassen).
Ich habe mir Plus und Minus von der Batterie in das Wageninnere gelegt und dort geschaltet und wieder zu den MVs gelegt.

Der VL (Vorlauf) Schalter, schaltet das Vorlauf MV um und die Hardi ein (dazu sollte der WT aber ca. 70 Grad erreicht haben)

Hier ist er fertig.

Wie ich die Schläuche geschaltet habe, habe ich oben ja bereits angegeben.
Das war nur mein Umbau und der soll nicht eine allgemein gültige Empfehlung für den Umbau sein, denn es gibt sehr viele verschiedene Umbauvarianten.
Dieser Beitrag soll eher dazu dienen, jedem zu zeigen, dass der Umbau kein Hexenwerk ist.
Jeden, der eine Materialiste Erwartet, muss ich leider enttäuschen.
Bei meinem Umbau, war der Kostenfaktor ca 600€
Eine Allgemeine Materialiste kann man leider nicht erstellen, weil das von mehreren Faktoren beeinflusst wird:
- Welche Anschlüsse hat das MV (meist halb Zoll)?
- Welche Anschlüsse hat der WT (halb oder dreiviertel zoll)?
- Mache Ich KGR oder Nicht?
- Mache Ich einen extra Dieselfilter fürs Pöl oder nicht?
…und viele andere Faktoren.
Disclaimer:
Keines der im SGA verwendeten Einspritzsysteme ist vom Hersteller für den Betrieb mit PÖL freigegeben. PÖL ist für das Einspritzsystem problematisch, weil der Wassergehalt nicht spezifiziert ist (Rost) und weil PÖL deutlich zähflüssiger als Dieselkrafftstoff ist. Die höhere Viskosität auch von auf 70°C angewärmtem PÖL führt auf jeden Fall zu einem höheren Einspritzdruck in den Pumpe-Düse-Elementen. Die Einspritzdüsen in den Pumpe-Düse-Elementen halten dem höheren Einspritzdruck nicht unbegrenzt lange stand. Ein Riß in der Einspritzdüse führt dann dazu, dass ein Kraftstoffstrahl auf den Kolbenboden trifft. Dieser wird dann innerhalb kürzester Zeit aufgeschmolzen. Mit etwas Glück kann auch ein mit PÖL betriebener Motor 200000 km halten. Mit etwas Pech kann schon nach 10000 km ein Motorschaden eintreten. Es wird dringend empfohlen, sich in PÖL-Foren ausführlich über mögliche Risiken des PÖL-Betriebes für den Motor zu informieren.
