Heute gratis hier im Forum… Die Einbaubeschreibung für die Freisprecheinrichtung Parrot CK3100 am Radio RCD200 in der Deluxe-Version! 
Der wirklich beste Platz für die Display-Einheit ist die Blende, wo sonst die Uhr für die Standheizung eingebaut wäre. Das Display passt exakt hinein, so daß wir uns den Luxus gönnen könne, es nicht (häßlich und klapperig) davor zu schrauben, sondern es schön zu versenken.
Die Blende ist mit einem stabilen Fingernagel in 10 Sekunden herausgeklipst, so daß wir sie in Ruhe bearbeiten können.
Dazu entfernen wir zuerst das Kabel von der Display-Einheit (siehe Parrot-Anleitung). Danach legen wir das Display auf die Blende und zeichnen möglichst genau den Umriss an. Nun ist nur noch etwas Geduld, sowie Bohrer und kleine Feilen von Nöten und wir machen einen Ausschnitt, der so exakt wie möglich passen muss. Im Zweifel lieber ein klein wenig zu eng, als zu weit.
Die Befestigung erfolgt mit 5-Minuten-2K-Epoxydklebstoff (z.B. dieser hier
). Natürlich wollen wir das Display nicht selbst festkleben! [-X Stattdessen erstellen wir uns eine Form, in das Display danach nur eingeklipst wird. Dazu ziehen wir Frischhaltefolie über die Rückseite des Displays und klemmen es so in die Blende, wie es später sitzen soll. Dies ist der kritischste Arbeitsschritt: Es muss exakt sitzen, die Folie darf nicht die kleinste Beschädigung haben und es darf so gut wie kein Spalt bleiben, durch den der Kleber später weglaufen könnte.
Außen herum basteln wir uns nun eine Art Wanne aus Knete oder Klebeband und gießen am Ende den Raum dazwischen mit dem Harz aus.
Sobald das Harz halbwegs angezogen hat und beginnt fest zu werden, machen wir uns sofort daran, das Display so vorsichtig wie möglich wieder herauszudrücken. Am besten haben wir uns kurz vorher schon ein paar Stellen auf der Rückseite im Harz freigemacht oder freigehalten durch die wir nun vorsichtig hindurchdrücken können. Das muss auf jeden Fall geklappt haben, bevor das Harz aufhört noch einigermaßen elastisch zu sein. Die Frischhaltefolie ist ab jetzt egal und darf kaputt gehen.
Nach ca. 1 Stunde ist das Harz ausgehärtet und kann mit einem scharfen Messer in die finale Form gebracht werden. In diese Wanne lässt sich das Display nun wunderbar hineinklipsen. Es hält aufgrund des leichten Hinterschnittes ganz von alleine.
Besonderes Augenmerk sollte auf die beiden Tasten gelegt werden. Hier muss evtl. noch ein klein wenig geschnitzt werden, damit nichts klemmt.
Das Ergebnis sieht dann am Ende so aus:
Zum Mikrofon ist wohl nicht so viel zu sagen. Das Foto sagt schon alles. Der beste Platz ist immer so dicht wie möglich am Mund. Wer mag, kann gerne auch probieren, es hinter die Öffnung neben dem Display zu setzten. Dabei muss es aber unmittebar an der Öffnung sitzen und nach hinten komplett gedämmt und abgedichtet sein. Wahrscheinlich ist aber trotzdem die Variante auf dem Foto die klanglich bessere.
Die Kabel führen wir über/hinter der Beifahrersonnenblende und hinter der Abdeckung der A-Säule hinunter.
Unten angekommen, ist hier auch der beste Platz für die Blue-Box der Freisprecheinrichtung.
Zum Einen sind wir durch die Kabellänge des Displays etwas eingeschränkt. Zum anderen kommt man an dieser Stelle mit einem Handgriff auch später noch heran, wenn die FSE mal einen kompletten Reset benötigt, was bei der Parrot leider mal vorkommen kann.
Der Anschluss der BlueBox an das Fahrzeug, bzw. das Radio erfolgt minimalistisch. Getreu dem Motto, was nicht drin ist, kann auch nicht kaputt gehen, lassen wir die ganzen ISO-Stecker und vor allem die MuteBox einfach weg! Überflüssig! \\:D/ Hinter dem Radio geht es ohnehin schon ziemlich eng zu.
Alles was wir brauchen holen wir uns an anderer Stelle:
- Die Masse direkt vom Massepunkt neben der BlueBox.
- 12V Dauerplus (Klemme 30) von dort, wo es uns gerade am bequemsten ist. (Radio, Zigarettenanzünder oder wie bei mir vom Stecker T10t an der A-Säule auf der Fahrerseite. Wenn ihr ein dickes rotes Kabel findet ist es quasi immer Dauerplus.)
- Zündung… :-k Nö! Brauchen wir nicht! [-( Da hat unser Dicker was besseres zum aktivieren der FSE…
- Verbraucherabschaltung! Die holen wir uns auch von oben, wo das Display sitzt, direkt von der Innenbeleuchtung. (rot/schwarz)
Der Vorteil: Die FSE geht bereits an, wenn wir den Wagen öffnen und bleibt auch nach dem Abstellen noch einige Minuten an.
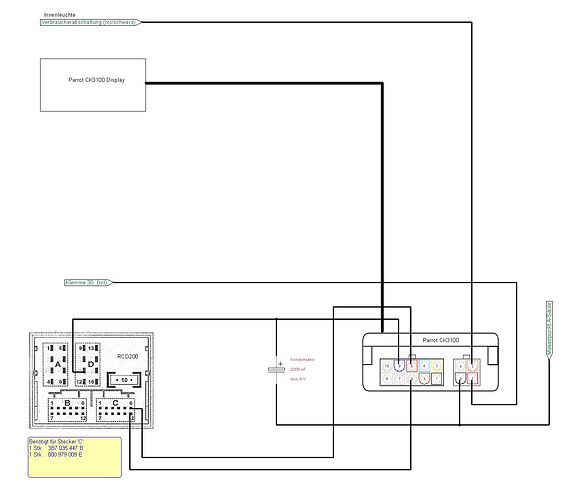
Der Anschluss an das Radio erfolgt über lediglich 3 Leitungen direkt von der BlueBox. Dazu bauen wir uns ein Kabel, indem wir den Stecker von der nicht benötigten Mutebox recyceln und uns noch ein paar Teile von VW holen (Teilenummern siehe Bild).
Die Polarität der Audioleitungen ist egal.
(Nummer für den fehlenden Pin in Stecker ‚D‘ für die Mute-Leitung fehlt mir gerade. Hinweise werde dankbar angenommen!)
Die ideale Länge für die Verbindung Radio-Bluebox ist 120 cm, wenn sie hinter dem Handschuhfach auf direktem Wege geführt wird. Wer das Handschuhfach nicht ausbauen will und lieber untenherum geht, sollte eher 160cm einplanen.
Die letzte Besonderheit ist der Kondensator (ca. 2200uF) im Schaltbild. Dieser löst ein spezielles Problem der Kombination aus CK3100 und RCD200: Wenn die FSE die Sprachansagen ausgibt, schaltet sie das Radio ständig zwischen Telefon- und Normalbetrieb hin und her. Das RCD200 reagiert darauf aber nur verzögert und kommt dabei nicht hinterher. Der Kondensator sorgt nun dafür, das ganze etwas zu beruhigen. Wenn nun die FSE auf Telefon umschaltet, bleibt das Radio auf jeden Fall für 10 Sekunden in diesem Modus. Diese Länge lässt sich über die Größe des Kondensators leicht anpassen. 1000uF bringen etwa 3-4 Sekunden, usw.
Zum Abschluss und der Vollständigkeit halber noch die Pinbelegungen:
RCD200 Stecker ‚C‘:
6 Audio +
12 Audio -
RCD200 Stecker ‚D‘:
09 CAN-Bus
10 CAN-Bus
11 MUTE
12 Masse
13
14 Alarm
15 Klemme 30 +12V
16 Klemme 30 Safe
CK3100 4-pol Strom:
1 12V Dauerplus
2 Aktivierung (meistens Zündung, bei uns Verbraucherabschaltung)
3 Masse
4
CK3100 10-pol Mutebox:
1 Masse
2 12V
3 Audio (niedriger Pegel)
4 Audio (niedriger Pegel)
5 Audio (hoher Pegel)
6 Audio (hoher Pegel)
7
8 Mute
9
10



